为贯彻落实《福建省老年教育发展规划(2017-2020年)》文件精神,2018年,福建省教育厅依托福建开放大学(原名福建广播电视大学)建设福建老年开放(互联网)大学,探索实体办班与网络教学相结合、线上自主学习与线下体验学习相结合的老年教育新模式。
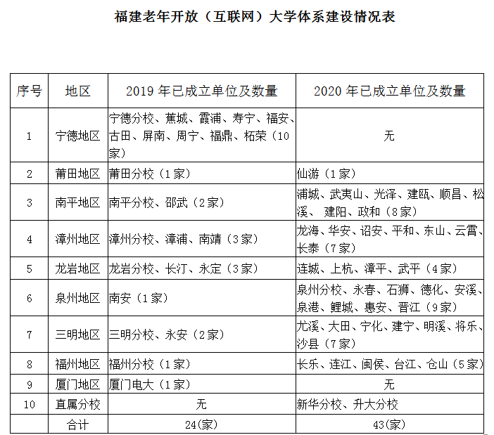
福建老年开放(互联网)大学自2018年成立以来,积极发挥自身职能,统筹推动全省老年开放(互联网)大学建设工作。截止2020年底,已推动成立设区市分校9所,县(区)分校56所,直属分校2所。其中,2019年批复成立24所,2020年成立43所,初步形成了全省老年开放(互联网)大学体系,为增强全省老年教育供给能力,提升办学水平和社会服务能力打下坚实基础。
