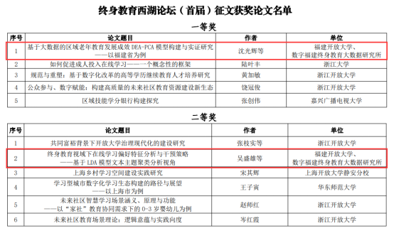
近日,浙江开放大学公布了“终身教育西湖论坛(首届)征文”的评选结果。我校终身教育服务中心、数字福建终身教育大数据研究所报送的《基于大数据的区域老年教育发展成效DEA-PCA 模型构建与实证研究 ——以福建省为例》、《终身教育视域下在线学习偏好特征分析与干预策略——基于 LDA 模型文本主题聚类分析视》和《知识媒体传播视角下的终身教育场域建构探析》三篇论文分别荣获一等奖、二等奖和三等奖。
论文《基于大数据的区域老年教育发展成效DEA-PCA 模型构建与实证研究——以福建省为例》(作者:沈光辉等)从互联网的海量大数据分析入手,用人工智能技术挖掘老年教育的主要关键词,构建DEA-PCA评价模型的主要指标,以福建省为例,利用模型从宏观角度评价全省9个设区市的老年教育发展成效,并进一步从参与频率这一微观角度分析影响老年学习者学习意愿的因素,通过宏观和微观两个角度全面反映老年教育发展的问题。
论文《终身教育视域下在线学习偏好特征分析与干预策略——基于 LDA 模型文本主题聚类分析视》(作者:吴盛雄等)通过大数据分析手段,以网络爬虫抓取我国2020 年终身教育全网相关数据,构建网络在线学习者偏好特征的动静态主题模型,开展在线学习偏好特征分析,探究终身教育行业发展规律,提出相应的干预策略,为构建智能化在线学习系统、推进终身教育高质量发展提供借鉴和帮助。
论文《知识媒体传播视角下的终身教育场域建构探析》(作者:黄伯平等)通过对终身教育内涵的梳理,引入知识媒体传播概念拓展终身教育的维度,为新技术与传播手段的嵌入提供融合框架,以福建省终身教育推进的实践案例为样本,分析终身教育场域建构的相关问题,为相关的教育治理、传播手段、质量保证、要素整合等议题提供新的视角和思路。
此次获奖充分展示了我校探索“数字化改革与终身教育创新发展”的成效,为我校构建服务全民终身学习的教育体系起到了积极推动作用。

